C市場蛋糕不斷做大,預計2020年達176.89億美元!
癌癥生物標記物是腫瘤直接產生或由身體對癌癥特定響應分泌的物質,這些物質或過程的存在表明癌癥存在于人體。癌癥生物標記物的識別對體內癌癥的檢測非常重要,此外癌癥生物標記物用于診斷、藥物研發、預測、個性化醫療、代理指標(如制藥和臨床試驗等),可減少藥物研發和臨床試驗的時間和成本。
2020年全球癌癥生物標記物市場達176.89億美元
全球癌癥生物標記物市場在過去幾年大幅度增長,2015年癌癥生物標記物市場值為92.27億美元,預計以13.9%的復合年增長率增長,至2020年,市場值增長至176.89億美元。
推動癌癥生物標記物市場快速增長的因素主要有:癌癥發病率上升、組學技術的進步、政府對癌癥研究的資助、癌癥治療個性化藥物需求的增加、生物標記物在藥品研發和臨床試驗中的應用增加。然而,生物標志物測試的監管和報銷系統的不恰當、研發和發展的高資本投資以及樣品收集和存儲的困難都會抑制市場的增長。
根據政府對癌癥生物標記物研究的資助、癌癥患病率上升、對先進醫療設備的需求日益增長(如中國和印度)、臨床試驗日益增多以及跨國企業對新興市場的關注日益增多,亞太地區市場的增長率預計最高。為了保持其市場份額,領先的企業不斷專注新產品的研發和對現產品的升級以提高產品組合。越來越多的競爭推動市場不斷創新,從而有助于整個行業克服各個方面的挑戰,包括診斷、藥物研發、個性化醫療和其他領域的挑戰。
市場上企業主要包括:雅培(美國)、 Affymetrix Inc、羅氏、Illumina、Qiagen、 Agilent Technologies 、賽默飛、默克(美國)、美國BD公司、美國豪洛捷(Hologic Inc)。
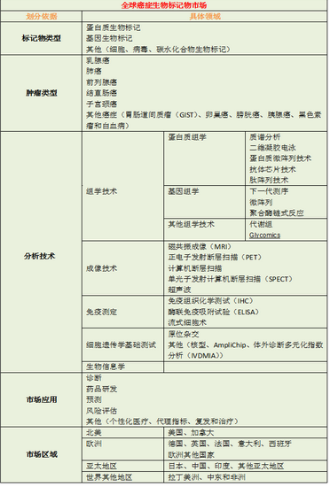
全球癌癥生物標記物市場劃分
全球癌癥生物標記物市場的分割以類型為依據,主要包括:生物標記物、腫瘤類型、分析技術、應用市場和市場區域。如下一幅圖幫你看清全球癌癥生物標記物市場的劃分:

(轉載自生物谷Bioon.com)





